Blog.

Eco-Friendly Search with Ecosia: An Evergreen Concept

Read blog

Digital is Dead

Read blog

Google Ads: Keyword Match Types & How To Use Them

Read blog

Getting Your First Job as a Junior Designer

Read blog

5 Ways To Increase Web Form Conversion

Read blog

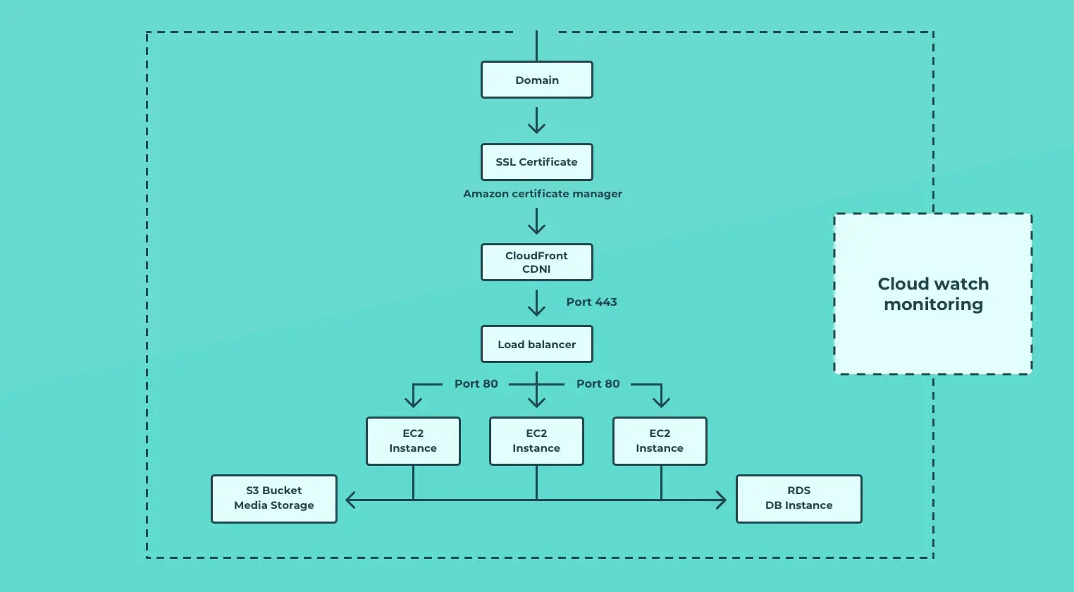
Elastic Beanstalk: Scaling WordPress Using AWS

Read blog

What is Conversion Rate Optimisation (CRO) All About?

Read blog

Brexit Effect: 300,000 EU Domains Up For Grabs

Read blog

10 Point technical SEO checklist

Read blog

What Are Brand Archetypes?

Read blog

JTD Building Supplies: Tried and Trusted Local Merchants

Read blog

Chinese New Year: Why Blinging Nikes Means So Much

Read blog

Let’s make your goals a reality. Contact us.